
邮件服务器老司机:Postfix队列管理,原来这么简单!
作为邮件服务器管理员,你是否遇到过这些头疼场景:邮件发不出去堆在服务器里、想删除垃圾邮件却只能一封封操作、不知道如何查看卡住的邮件内容?其实这些问题,都和Postfix的“队列管理”有关。今天就用大白话拆解Postfix队列的核心逻辑,再教你用几个命令搞定队列维护,新手也能轻松上手!
一、先搞懂:Postfix队列是干啥的?
你可以把Postfix队列理解成“邮件快递站”——所有进来的、要发出去的邮件,都得先在这里“登记排队”,再由快递员(投递程序)按顺序配送。
为啥需要队列?因为邮件投递不是“即时到账”的:可能对方服务器暂时离线、网络突然断了,或者要一次性发几百封邮件怕对方服务器扛不住。这时候队列就会暂时存着邮件,等条件允许了再重试,避免邮件丢失。
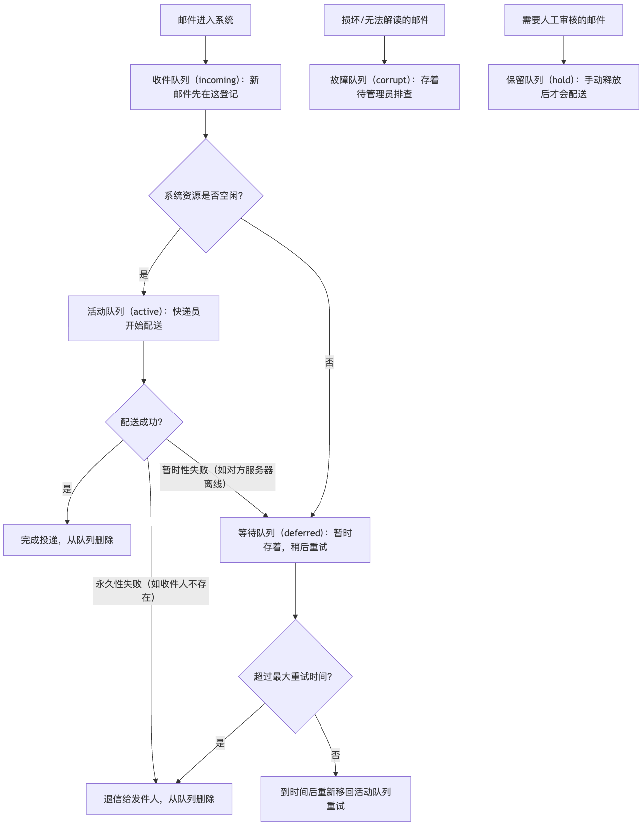
Postfix里有5个“快递货架”(队列目录),各自分工明确,用一张图就能看明白:

简单说:
- 新邮件先进“收件队列”;
- 能送的进“活动队列”,送不了且暂时能重试的进“等待队列”;
- 坏邮件进“故障队列”,需要人工处理的进“保留队列”。
二、必学:5个队列管理命令,搞定90%场景
Postfix给管理员准备了一套“队列工具箱”,不用记复杂语法,记住这几个命令,日常维护够用了。
1. 查看队列:有多少邮件在排队?
想知道当前有多少邮件在队列里、卡在哪一步,用这个命令:
postqueue -p
执行后会看到这样的结果(关键信息已标注):
-Queue ID- --Size-- ----Arrival Time---- -Sender/Recipient------
DBA3F1A9553 1024 Mon May 5 14:42:15 kdent@example.com
(connect to mail.ora.com[192.168.155.63]: Connection refused) # 卡住原因:连不上对方服务器
kdent@ora.com # 收件人
-- 1 Kbytes in 1 Request.
重点看这3处:
- Queue ID:邮件的唯一编号(删邮件、查内容都要用到);
- 括号里的内容:邮件卡住的原因(如连不上对方服务器、收件人不存在);
- Sender/Recipient:发件人和收件人地址。
2. 删除邮件:清理垃圾邮件/无效邮件
遇到垃圾邮件堆在队列里,或者确定某封邮件不用送了,用postsuper命令删除:
- 删除单封邮件(需要知道上面查看到的Queue ID):
postsuper -d DBA3F1A9553 # 把DBA3F1A9553换成你要删的邮件ID - 删除所有邮件(谨慎用!会删光队列里的所有信):
postsuper -d ALL # ALL必须全大写,防止误操作
3. 保留邮件:先“扣下”,等后续处理
有时候某封邮件有问题,想先从正常队列里“拎出来”,等排查完再决定送不送,就把它移到“保留队列”:
# 把指定ID的邮件移到保留队列
postsuper -h DBA3F1A9553
# 想恢复配送,再把它移回正常队列
postsuper -H DBA3F1A9553
移到保留队列的邮件,在postqueue -p里会看到Queue ID旁边多了个“!”,很好识别。
4. 查看邮件内容:卡住的邮件里写了啥?
想知道某封卡住的邮件内容(比如是不是垃圾邮件),用postcat命令,同样需要用到Queue ID:
postcat -q DBA3F1A9553 # 查看指定ID的邮件内容
执行后会显示邮件的标题、正文,帮你判断这封邮件是否需要处理。
5. 强制投递:让等待的邮件立刻重试
如果对方服务器之前离线,现在恢复了,想让队列里所有待送的邮件立刻重试,不用等系统自动触发:
# 清空所有等待队列里的邮件(让它们重新进入活动队列配送)
postqueue -f
# 只清空某个域名的等待邮件(比如只送example.com的邮件)
postqueue -s example.com
三、避坑指南:队列管理常见问题
- 为什么邮件一直卡在等待队列?
先看postqueue -p里的“卡住原因”:- 如果是“Connection refused”(连接被拒绝),检查对方服务器是否正常、端口25是否开放;
- 如果是“Unknown user”(收件人不存在),大概率是收件地址写错了,建议退信给发件人。
- 删除所有邮件时提示失败?
注意postsuper -d ALL里的“ALL”必须全大写,Postfix这么设计是为了防止手滑误删——毕竟删光队列后果很严重! - 怎么看队列里的邮件是不是垃圾邮件?
先用postcat -q 邮件ID查看内容,如果确定是垃圾邮件,再用postsuper -d 邮件ID删除;如果有很多垃圾邮件,建议后续配置反垃圾规则(后续文章会讲),从源头拦截。
四、总结:队列管理核心口诀
最后给大家总结个小口诀,记不住命令也能快速回忆:
- 查队列:
postqueue -p; - 删邮件:
postsuper -d(单封ID,全删ALL); - 看内容:
postcat -q; - 强投递:
postqueue -f; - 先保留:
postsuper -h,恢复用-H。
Postfix队列管理看似复杂,其实掌握这几个核心操作,日常维护就够了。下次遇到邮件卡住,别慌,先查队列、看原因,再用对应的命令处理,比瞎折腾高效多了!
要不要我帮你整理一份Postfix队列管理命令速查表?把常用命令、场景和示例整理成表格,方便你日常查阅和复制使用。
<center><u>🌟 感谢阅读!喜欢就点个赞吧~</u></center>
📌 三步支持我,让更多朋友看到优质内容:
1.👍 点赞 – 喜欢的话别忘了右下角点个赞~
2.⭐ 关注 – 点击顶部蓝字,订阅不迷路
3.🔄 转发 – 分享到朋友圈,知识需要传递
(关注后右上角设为星标✨,更新第一时间看)

此文章为原创文章,作者:胖哥叨逼叨,如若转载,请与我联系并注明出处:https://www.pangshare.com/4240.htm
微信扫一扫