
别再搞混了!Postfix本地投递:邮件怎么进用户邮箱的?
你有没有过这种疑问?Postfix明明收下了邮件,用户却找不到信;或者同一个服务器上,有的用户能收到信,有的却收不到?其实这些问题,都和Postfix的“本地投递”有关——简单说就是“Postfix怎么把邮件放进用户邮箱”的过程。今天就用大白话拆解这个核心流程,从邮箱格式到投递规则,新手也能搞懂怎么让邮件精准落地!
一、先搞懂:什么是“本地邮件”?
在Postfix眼里,“本地邮件”就一个标准:收件人地址的域名,是Postfix“认”的本地域名。
比如你的Postfix服务器管着example.com和oreilly.com这两个域名,那么:
- 寄给
kdent@example.com的邮件 → 本地邮件; - 寄给
heloise@oreilly.com的邮件 → 本地邮件; - 寄给
frank@onlamp.com的邮件 → 外地邮件(会转发给其他服务器)。
Postfix收到本地邮件后,不会再转发出去,而是直接“送货上门”——把邮件放进用户在服务器上的“邮箱文件”里,这就是“本地投递”的核心。
二、关键:用户的邮箱长什么样?
Postfix支持两种常见的邮箱格式,就像“不同款式的快递箱”,功能不同,配置也不一样。用一张表对比最清楚:
| 邮箱格式 | 特点(大白话) | 适合场景 | Postfix怎么识别? |
|---|---|---|---|
| mbox格式 | 所有邮件存在一个文件里(比如/var/spool/mail/kdent),像把所有信塞一个文件夹 |
简单场景,用户邮件不多 | 配置路径时不加“/”,比如mail_spool_directory=/var/spool/mail |
| Maildir格式 | 每封邮件单独一个文件,存在三个子文件夹里(new:新邮件;cur:已读邮件;tmp:临时邮件) | 用户邮件多、需要频繁管理(比如分类、删除) | 配置路径时加“/”,比如mail_spool_directory=/var/spool/mail/ |
举个例子:如果配置mail_spool_directory=/var/spool/mail/(加了“/”),Postfix就会给kdent用户创建这样的邮箱目录:
/var/spool/mail/kdent/
├─ new/ # 刚收到的新邮件
├─ cur/ # 用户已经读过的邮件
└─ tmp/ # 正在投递的临时邮件
两种格式怎么选?不用太纠结:
- 小团队、个人用 → mbox格式(配置简单);
- 企业、邮件多的用户 → Maildir格式(不容易出错,管理方便)。
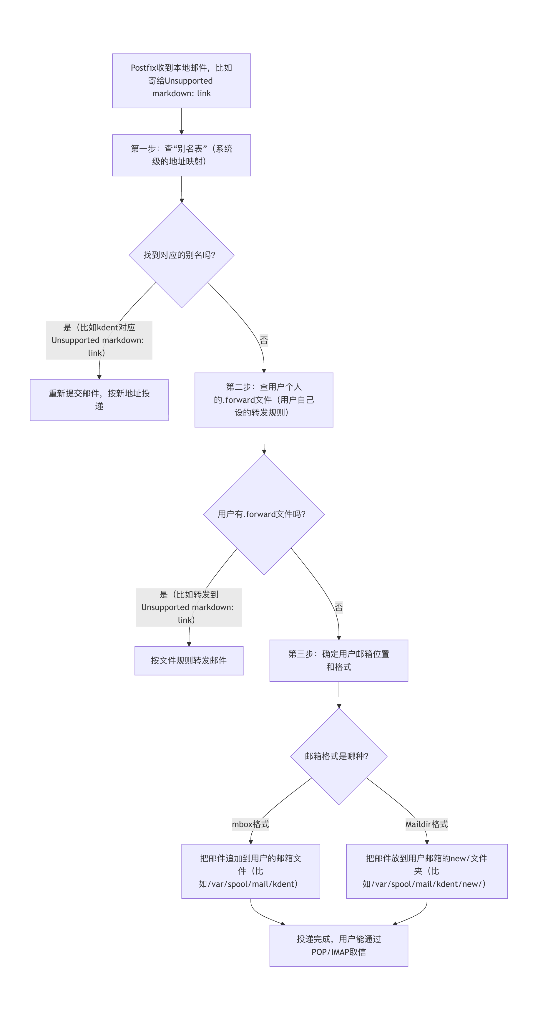
三、拆解:本地投递的完整流程
Postfix处理本地邮件,就像快递员送快递,要经过“查地址→看备注→放邮箱”三步,少一步都可能出问题。用流程图一看就懂:
举个实际例子:
当Postfix收到寄给kdent@example.com的邮件:
- 先查系统别名表,发现没有
kdent的别名; - 再查
kdent主目录下的.forward文件,发现用户没设置转发; - 最后按配置的
mail_spool_directory=/var/spool/mail/,把邮件放进/var/spool/mail/kdent/new/文件夹里——kdent用Outlook、Thunderbird这些软件连服务器,就能看到这封新邮件了。
四、必懂:两个影响投递的关键配置
Postfix的本地投递规则,主要靠两个参数控制,不用记复杂语法,知道怎么改就行:
1. 控制邮箱位置:用户的邮箱存在哪?
用mail_spool_directory参数指定“公共邮箱目录”,所有本地用户的邮箱都存在这里:
# mbox格式(所有邮件一个文件)
mail_spool_directory=/var/spool/mail
# Maildir格式(每封邮件一个文件)
mail_spool_directory=/var/spool/mail/ # 注意加“/”
如果想让用户的邮箱存在自己的主目录下(比如/home/kdent/mail/),用home_mailbox参数:
# 主目录下的mbox格式邮箱
home_mailbox=Mail/mbox
# 主目录下的Maildir格式邮箱
home_mailbox=maildir/ # 加“/”表示Maildir
2. 控制谁能收信:拒绝“不明用户”的邮件
默认情况下,Postfix会拒绝寄给“不存在的本地用户”的邮件(比如寄给nonexist@example.com),避免收到大量垃圾邮件。这个规则由local_recipient_maps参数控制,默认不用改:
# 检查系统账号和别名表,只有存在的用户才能收信
local_recipient_maps=unix:passwd.byname $alias_maps
如果想让“不明用户”的邮件都转发给某个邮箱(比如support@example.com),可以这样改:
# 关闭“不明用户”检查
local_recipient_maps=
# 所有不明用户的邮件转发给support
luser_relay=support@example.com
⚠️ 注意:这样会收到很多垃圾邮件,谨慎使用!
五、排坑:本地投递常见问题
-
用户说“收不到本地邮件”,日志显示“unknown user”(不明用户)
原因:Postfix查不到这个用户的系统账号,也没有对应的别名。
解决:① 确认用户在服务器上有系统账号(用id 用户名命令查);② 如果是虚拟用户(没有系统账号),要配置虚拟邮箱(第八章会讲)。 -
邮件投递成功,但用户在邮箱里找不到
原因:① 邮箱格式配置错了(比如设了Maildir格式,却去mbox文件里找);② 邮箱文件权限不对(用户没权限读)。
解决:① 检查mail_spool_directory或home_mailbox有没有加“/”;② 调整邮箱文件权限,比如chmod 600 /var/spool/mail/kdent(只有用户自己能读写)。 -
用户设置了.forward文件,却没转发成功
原因:①.forward文件权限太开放(比如其他用户能改),Postfix为了安全会忽略;② 文件路径错了(不在用户主目录下)。
解决:① 把权限改成chmod 600 /home/kdent/.forward;② 确认文件在用户主目录下,且拥有者是该用户。
六、总结:本地投递核心口诀
最后给大家整个简单口诀,记不住细节也能抓重点:
- 本地邮:域名在
mydestination里; - 邮箱格式:加“/”是Maildir,不加是mbox;
- 投递流程:先查别名,再看forward,最后进邮箱;
- 排错时:先查用户存不存在,再看权限对不对。
其实Postfix本地投递不复杂,重点是搞懂“邮箱格式”和“投递流程”这两个核心。下次用户说收不到本地邮件,按这个逻辑一步步查,比瞎改配置高效多了!
<center><u>🌟 感谢阅读!喜欢就点个赞吧~</u></center>
📌 三步支持我,让更多朋友看到优质内容:
1.👍 点赞 – 喜欢的话别忘了右下角点个赞~
2.⭐ 关注 – 点击顶部蓝字,订阅不迷路
3.🔄 转发 – 分享到朋友圈,知识需要传递
(关注后右上角设为星标✨,更新第一时间看)

此文章为原创文章,作者:胖哥叨逼叨,如若转载,请与我联系并注明出处:https://www.pangshare.com/4253.htm
微信扫一扫